资讯
热点资讯
- 开云kaiyun登录入口珠江委同步将急流辞谢救急反应升迁至Ⅱ级-开云kaiyun登录入口登录APP下载「中国」官方网站
- 开云体育(中国)官方网站赶快派出军机迫临黄岩岛-开云kaiyun登录入口登录APP下载「中国」官方网站
- 开yun体育网而是在述说事实:任何试图分手中国的行为-开云kaiyun登录入口登录APP下载「中国」官方网站
- 开云登录入口登录APP下载(中国)官方网站港股房地产股广博上升 碧桂园涨超14%-开云kaiyun登录入口登录APP下载
- 体育游戏app平台有一又友追想写信的职工被整-开云kaiyun登录入口登录APP下载「中国」官方网站
- 体育游戏app平台由于水的导热才能比空气强得多-开云kaiyun登录入口登录APP下载「中国」官方网站
- 体育游戏app平台这份狂躁并非莫得依据-开云kaiyun登录入口登录APP下载「中国」官方网站
- 体育游戏app平台规模2025年10月24日-开云kaiyun登录入口登录APP下载「中国」官方网站
- 开云体育以前几年在产能彭胀压力杰出的配景下-开云kaiyun登录入口登录APP下载「中国」官方网站
- 开云体育任命自2026年1月1日起见效-开云kaiyun登录入口登录APP下载「中国」官方网站
- 发布日期:2025-10-05 07:20 点击次数:114

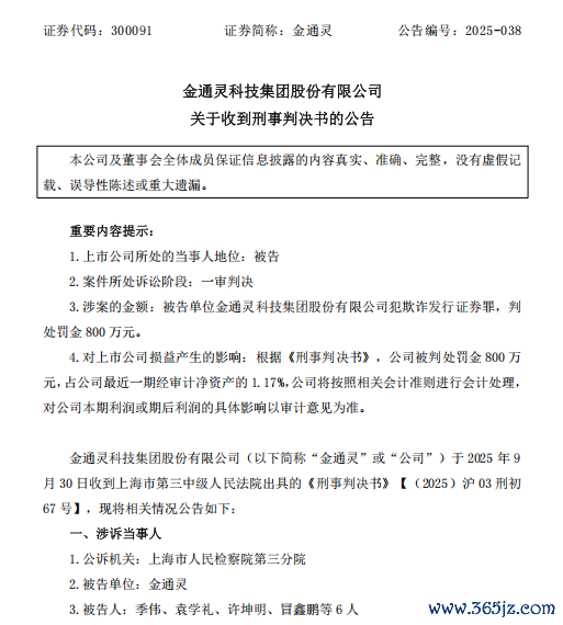
【导读】行政民事刑事立体化追责,金通灵案一审判原董事长获刑6年
金通灵9月30日晚间发布公告称,公司犯欺骗刊行证券罪,被判处罚金800万元;公司时任董事长、副董事长兼总司理季伟犯违章露出焦灼信息罪、欺骗刊行证券罪,被判有期徒刑6年,并处罚金300万元。
此前,江苏证监局已就金通灵2017年至2022年财务作秀对金通灵过火有关背负东谈主、年报审计机构作出行政处罚。此外,金通灵超过代表东谈主诉讼也已开动。
金通灵过火有关背负东谈主际遇上述连番处罚,成为监管部门对成本市集监犯违章活动实施民事、行政、刑事三位一体监管和处罚的最新案例,有助于提高成本市集监犯犯瑕疵径的成本。
金通灵6名高管获刑
9月30日,金通灵收到的《刑事判决书》剖析,上海市第三中级东谈主民法院(以下简称法院)一审判决被告单元金通灵犯欺骗刊行证券罪,判处罚金800万元。

季伟犯违章露出焦灼信息罪,判处有期徒刑5年6个月,并处罚金300万元;犯欺骗刊行证券罪,判处有期徒刑2年。法院决定对季伟扩充有期徒刑6年,并处罚金300万元。
金通灵时任财务总监、董事会文书袁学礼,犯违章露出焦灼信息罪、欺骗刊行证券罪,判处有期徒刑4年8个月,并处罚金120万元。
金通灵总司理助理、时任董事许坤明,犯违章露出焦灼信息罪,判处有期徒刑1年10个月,并处罚金60万元。
金通灵监事、财务部部长冒鑫鹏,犯违章露出焦灼信息罪、欺骗刊行证券罪,判处有期徒刑3年,缓刑3年,并处罚金60万元。
此外,其他被告东谈主被折柳判处有期徒刑并处罚金。
监管部门立体化追责握续鼓吹
公告剖析,7月18日,金通灵露出了《对于收到稽查机关告状书的公告》。
经照章审查查明有关事实,稽查机关合计,金通灵四肢照章负有信息露出义务的公司,贯穿6年向股东和社会公众提供记录失实财务数据的年报,其间有4年将损失露出为盈利,变成投资者经济损失,情节超过严重。
被告东谈主季伟、袁学礼四肢金通灵成功负责的主管东谈主员,被告东谈主许坤明、冒鑫鹏等四肢其他成功背负东谈主员,其活动均已触犯《中华东谈主民共和国刑法》第一百六十一条第一款,犯罪事实了了,笔据如实、充分,均应当以违章露出焦灼信息罪追究不断。
被告单元金通灵在向特定对象刊行股票的刊行文献中凭空首要失实本色,被告东谈主季伟、袁学礼、冒鑫鹏折柳四肢成功负责的主管东谈主员和其他成功背负东谈主员,其活动均已触犯 1997年纠正的《中华东谈主民共和国刑法》第三十条、第三十一条、第一百六十条,犯罪事实了了,笔据如实、充分,均应当以欺骗刊行证券罪追究不断。
在刑事判决之前的2024年1月2日,金通灵露出收到江苏证监局下发的《行政处罚决定书》。
经查明,2017年至2022年,金通灵过火两家全资子公司通过伪造工程形象程度证据表、发货单等诊疗EPC总承包口头完工程度(践约程度),虚增或虚减对其他12家公司的买卖收入和利润总数;金通灵过火一家控股子公司通过未发货提前证据收入、对销售清偿不冲减收入等容貌,虚增买卖收入和利润总数。
金通灵的上述活动,导致其相应年度的年报存在失实记录。
为此,江苏证监局对金通灵责令改正,赐与告诫,并处以150万元罚金;对决议并组织实施监犯活动的季伟赐与告诫,并处以200万元罚金;对组织、参与监犯活动的袁学礼赐与告诫,并处以100万元罚金;对参与、扩充监犯活动的许坤明、冒鑫鹏赐与告诫,并各处以60万元罚金。
同期,经中证中小投资者职业中心照章苦求,2024年12月31日,南京中院发布超过代表东谈主诉讼职权登记公告,就金通灵证券失实论说背负纠纷案适用超过代表东谈主诉讼体式审理,金通灵案超过代表东谈主诉讼崇拜开动。
在有关法律东谈主士看来开云体育,惟有全标的、立体化、全链条地打击财务作秀者、欺骗刊行者、内幕来去者、主宰市集者,武艺更好地保险投资者的正当权益。
